
虎符网络安全赛道
网络安全“攻防战”现场PK
35支战队和5支特邀战队今日在总决赛现场一决高下,共同角逐冠军和百万奖金。现场实时比拼激烈,最终,来自绿盟科技集团股份有限公司的M01N战队获得此次大赛的一等奖,中国移动通信集团福建有限公司的战狼队、信息工程大学的f61d战队、W&M战队获得二等奖,福州大学的ROIS战队、华中科技大学的L3Hsec的小车车战队、深圳大学aurora战队、山石网科的NEURON战队、上海交通大学的0ops战队获得大赛三等奖。

数字政府赛道
院士开讲,企业路演现场争冠
来自“建筑智能普查”“智慧海洋建设”“人机交互机器人”“智慧社区建设”四大赛题的冠军团队进行了项目展示和答辩。最终,杭州拓深科技有限公司以出色表现荣膺金奖,北京佳格天地科技有限公司获总决赛银奖,杭州实在智能科技有限公司、“ChampionChasingBoy”获铜奖。“数智驱动政府治理能力现代化”高峰论坛上,中国工程院院士戴琼海,阿里巴巴集团副总裁刘松等权威专家,围绕人工智能、数字治理等方面展开了前沿分享。

(戴琼海院士在数字政府赛道做主题演讲)
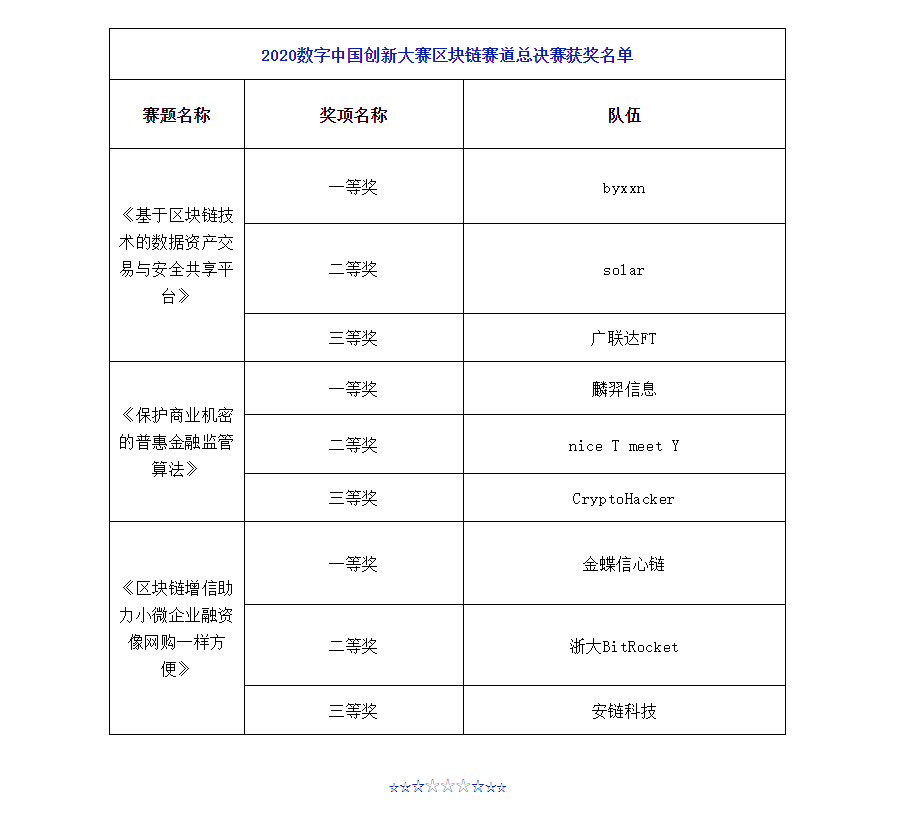
区块链赛道
三大赛题金奖揭晓!
区块链赛道今日也划上了圆满的句号,区块链赛道是数字中国创新大赛的重要赛道之一,作为具有全国影响力的顶级赛事,自开赛以来就吸引了业界的广泛关注。随着总决赛的圆满落幕,2020数字中国创新大赛区块链赛道赛程暂告一段落,但赛道搭建的区块链创新、赋能平台将持续发挥作用。

至此
2020数字中国创新大赛圆满结束
赛事为福州带来哪些新动能?
大赛成果将如何落地?
更多精彩
请持续关注后续报道
审稿 刘昕怡
H5策划 陈晨 设计 陈骏佼 动画 陈芳
编审 黄温玲
附件:
扫一扫在手机上查看当前页面